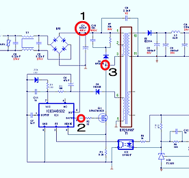
SMPS 전원 회로의 고장 진단 방법 총정리 SMPS(스위칭 전원, Switching Mode Power Supply) 전원 보드의 수리는 쉽기도, 어렵기도 합니다. 막상 TV나 모니터 또는 컴퓨터의 전원부를 열어 보면 어디서부터 점검해 봐야 할지 막막 하기만 합니다. 그러나 큰 범위 내에서 전체를 점검 하면서 범위를 좁혀 나가면 의외로 쉽게 문제를 해결 할 수 있습니다. 아래 사진은 SMPS 전원의 회로도입니다. 1차적으로 점검해야 할 것은 AC 전원이 제대로 입력되고 있는지 점검 하는 것입니다. 이 때 가장 좋은 포인트는 대용량 콘덴서입니다. 아래 회로도에서 1번 포인트입니다. 정상적인 경우라면 콘덴서의 + 핀에 걸리는 전압이 약 300V 정도여야 합니다. 여기에서 아무런 전압이 측정 되지 않는다면 이것은 AC 전원 입력 단에 있는 퓨즈가 나갔.. 더보기 이전 1 ··· 28 29 30 31 32 33 34 ··· 106 다음